Упр.870 ГДЗ Макарычев Миндюк 9 класс (Углубленный) (Алгебра)
Решение #1

Рассмотрим вариант решения задания из учебника Макарычев, Миндюк, Нешков 9 класс, Просвещение:
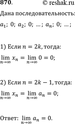
870. Известно, что (a_n) — сходящаяся последовательность. При каком условии последовательность a_1, 0, a_2, 0, a_3, 0, ..., a_n, 0, ... является сходящейся?
*размещая тексты в комментариях ниже, вы автоматически соглашаетесь с пользовательским соглашением