Упр.871 ГДЗ Макарычев Миндюк 9 класс (Углубленный) (Алгебра)
Решение #1

Рассмотрим вариант решения задания из учебника Макарычев, Миндюк, Нешков 9 класс, Просвещение:
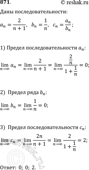
871. Даны последовательности (a_n), (b_n), (c_n), где a_n=2/(n+1), b_n=1/n, c_n=a_n/b_n. Найдите (n>?)lim(a_n), (n>?)lim(b_n), (n>?)lim(c_n), если они существуют.
*размещая тексты в комментариях ниже, вы автоматически соглашаетесь с пользовательским соглашением