Упр.876 ГДЗ Макарычев Миндюк 9 класс (Углубленный) (Алгебра)
Решение #1

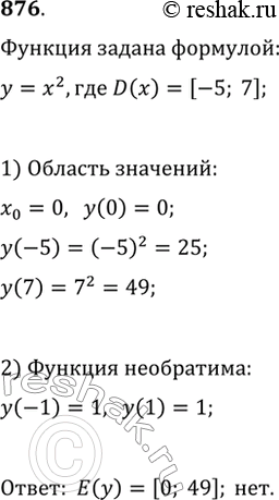
Рассмотрим вариант решения задания из учебника Макарычев, Миндюк, Нешков 9 класс, Просвещение:
876. Функция g задана формулой y=x^2, где x?[—5; 7]. Найдите область значений функции g. Является ли функция g обратимой?
*размещая тексты в комментариях ниже, вы автоматически соглашаетесь с пользовательским соглашением