Упр.886 ГДЗ Макарычев Миндюк 9 класс (Углубленный) (Алгебра)
Решение #1

Рассмотрим вариант решения задания из учебника Макарычев, Миндюк, Нешков 9 класс, Просвещение:
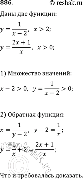
886. Докажите, что функции, заданные формулами y=1/(x-2), где x>2 и y=(2x+1)/x, где x>0, являются взаимно обратными функциями.
*размещая тексты в комментариях ниже, вы автоматически соглашаетесь с пользовательским соглашением