Упр.98 ГДЗ Макарычев Миндюк 9 класс (Углубленный) (Алгебра)

Решение #1

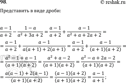
Изображение Упр.98 ГДЗ Макарычев Миндюк 9 класс (Углубленный)
Загрузка...

Рассмотрим вариант решения задания из учебника Макарычев, Миндюк, Нешков 9 класс, Просвещение:
98. Представьте в виде рациональной дроби (a-1)/(a+2)-(1-a)/(a^2+3a+2).
*Цитирирование задания со ссылкой на учебник производится исключительно в учебных целях для лучшего понимания разбора решения задания.
*размещая тексты в комментариях ниже, вы автоматически соглашаетесь с пользовательским соглашением