Практические и прикладные задачи Глава 4 ГДЗ Колягин Ткачёва 7 класс (Алгебра)
Решение #1

Рассмотрим вариант решения задания из учебника Колягин, Ткачёва, Фёдорова 7 класс, Просвещение:
1. Длина прямоугольника на 5 см больше его ширины. Если длину прямоугольника увеличить на 4 см, а ширину - на 2 см, то площадь увеличится на 42 см^2. Найти длину и ширину данного прямоугольника.
2. Сторона первого квадрата на 13 см больше второго квадрата, а площадь первого квадрата на 351 см^2 больше площади второго квадрата. Найти сторону первого квадрата.
3. Площадь земельного участка, имеющего форму квадрата, на 700 м^2 больше площади другого участка, имеющего прямоугольную форму. Длина участка прямоугольной формы на 10 м больше, а ширина на 25 м меньше стороны участка, имеющего форму квадрата. Найти длину и ширину участка прямоугольной формы.
4. Числовое значение расстояния h (выраженного в метрах), которое пролетает свободно падающее тело за время t (выраженное в секундах) от начала падения, на практике часто вычисляют по формуле h=5t^2. Какое расстояне пролетит свободно падающее тело с момента времени T (от начала движения) за 5 с?
5. Даны три последовательных натуральных числа. Произведение первого и второго чисел на 34 меньше квадрата третьего. Найти эти числа.
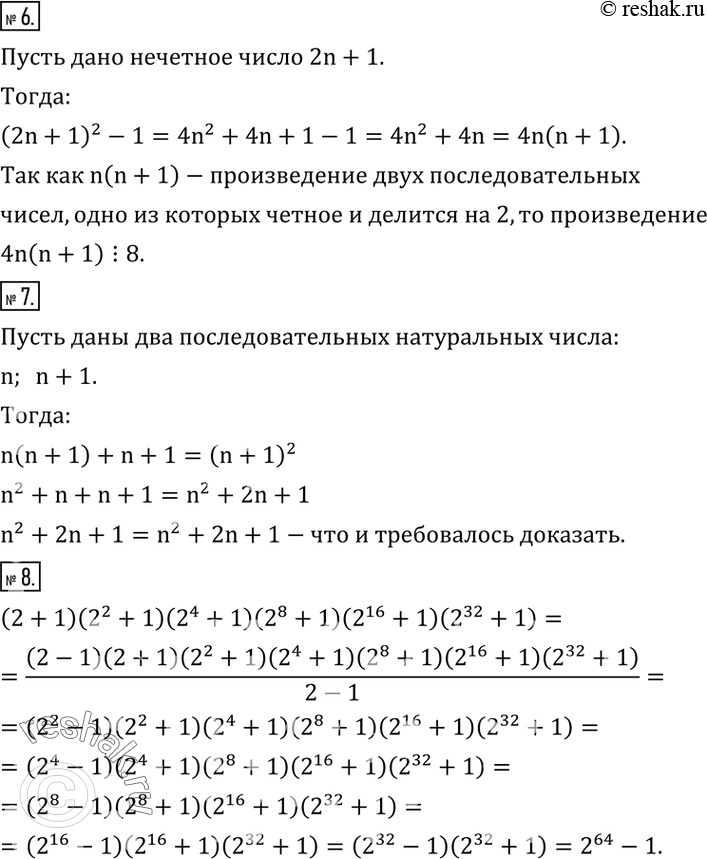
6. Доказать, что квадрат нечетного числа, уменьшенный на 1, делится на 8.
7. Доказать, что сумма произведения двух последовательных натуральных чисел и большего из них равна квадрату большего числа.
8. Упростить выражение (2+1)(2^2+1)(2^4+1)(2^8+1)(2^16+1)(2^32+1).
9. Разность кубов каких двух послеовательных натуральных чисел равна 331?
*размещая тексты в комментариях ниже, вы автоматически соглашаетесь с пользовательским соглашением