Проверь себя Глава 2 ГДЗ Колягин Ткачёва 7 класс (Алгебра)
Решение #1

Рассмотрим вариант решения задания из учебника Колягин, Ткачёва, Фёдорова 7 класс, Просвещение:
1. Проверить, есть ли среди чисел 1; 0; -4 корень уравнения 3(x-7)+4=7x-1.
2. Решить уравнение:
а) 2x-3(x-1)=4+2(x-1); б) x/3+(x+1)/4=2.
3. За 15 м ткани двух сортов заплатили 2840 р. При этом 1 м ткани I сорта стоит 200 р., а II сорта - 180 р. Сколько метров ткани каждого сорта куплено?
4. Доказать, что корнем уравнения 3x-1,5=2(x-0,75)+x является любое число.
5. При каком x значение выражения (x-2)/3 на 2 больше значения выражения (x-3)/2?
6. От пристани A до пристани B лодка плыла по течению реки 3,5 ч. На обратный путь она затратила 5 ч 15 мин. Какое расстояние преодолела лодка за все время движения, если скорость течения реки 2 км/ч?
7. При каком значении a уравнение 3(x-1)+2=(a-3)x:
а) имеет один корень; б) не имеет корней?
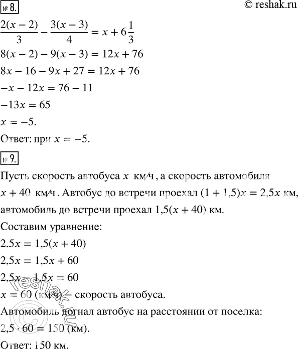
8. Найти значение x, при котором разность выражений 2(x-2)/3 и 3(ч-3)/4 равна выражению x+6 1/3.
9. Из поселка выехал автобус, а через час выехал автомобиль и догнал автобус через 1,5 ч. На каком расстоянии от поселка автомобиль догнал автобус, если скорость автомобиля на 40 км/ч больше скорости автобуса (автобус в пути не делал остановок)?
*размещая тексты в комментариях ниже, вы автоматически соглашаетесь с пользовательским соглашением