Тест Глава 4 ГДЗ Мордкович Семенов 7 класс (Алгебра)
Решение #1

Рассмотрим вариант решения задания из учебника Мордкович, Семенов, Александрова 7 класс, Бином:
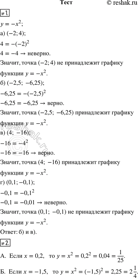
1. Укажите точки, принадлежащие графику функции у = —х^2.
а) (-2; 4) в) (4; -16)
б) (-2,5; -6,25) г) (0,1; -0,1)
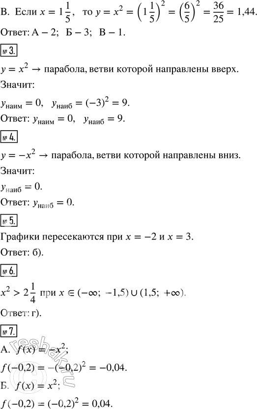
2. Для функции у = х^2 установите соответствие между значениями х и у, если:
А. х = 0,2 Б. х = — 1,5 В. х = 1 1/5
1) 1,44 2) 1/25 3) 2 1/4
3. Найдите наименьшее и наибольшее значения функции у = х^2 на отрезке [-3; 1/2].
4. Найдите наибольшее значение функции у = —х^2 на луче [-3,4; +?).
5. На рисунке 115 изображены парабола у = х^2 и прямая у = х + 6. Укажите верную запись корней уравнения х^2 = х + 6.
а) (—2; 4) и (3; 9) в) 4 и 9
б) -2 и 3 г) (4; -2) и (9; 3)
6. На рисунке 116 изображены графики функций у = х^2 и у = 2 1/4.
Укажите верную запись решения неравенства х^2 > 2 1/4.
а) —1,5 < х < 1,5 в) х ? —1,5; х ? 1,5
б) х > 1,5 г) x < —1,5; x > 1,5
7. Установите соответствие между заданной функцией у = f(x) и её значением при х = —0,2.
А. f(x) = —х^2 Б. f(x) = х^2 В. f(x) = 4х
1) -0,8 2) -0,04 3) 0,4 4) 0,04
8. Дана функция у = f(x), где f(x) = х^2. Укажите значение переменной х, для которого верны оба неравенства: f(x) > 7 и f(x) < 10.
а) х = 2,5 б) х = 3 в) х = 3,5 г) х = 4
9. Дана функция y = f(x), где f(x) = {x^2, если x < 1; 3x, если x ? 1}.
Укажите неверное равенство.
а) f(1) = 3 б) f(1) = 1 в) f(3) = 9 г) f(-1) = 1
10. Дана функция у = f(x), где f(x) = 0,5x — 1. При каких значениях х выполняется равенство f(x + 2) = 3?
*размещая тексты в комментариях ниже, вы автоматически соглашаетесь с пользовательским соглашением