Упр.13.19 ГДЗ Мордкович 9 класс (Алгебра)
Решение #1
Решение #2

Рассмотрим вариант решения задания из учебника Мордкович 9 класс, Мнемозина:
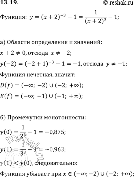
13.19. Не выполняя построения графика функции у = (х + 2)^-3 - 1 укажите:
а) область определения и область значений функции;
б) промежутки монотонности и промежутки знакопостоянства функции;
в) уравнения асимптот;
г) координаты центра симметрии графика функции.
*размещая тексты в комментариях ниже, вы автоматически соглашаетесь с пользовательским соглашением