Упр.4.19 ГДЗ Мордкович 9 класс (Алгебра)
Решение #1
Решение #2

Рассмотрим вариант решения задания из учебника Мордкович 9 класс, Мнемозина:
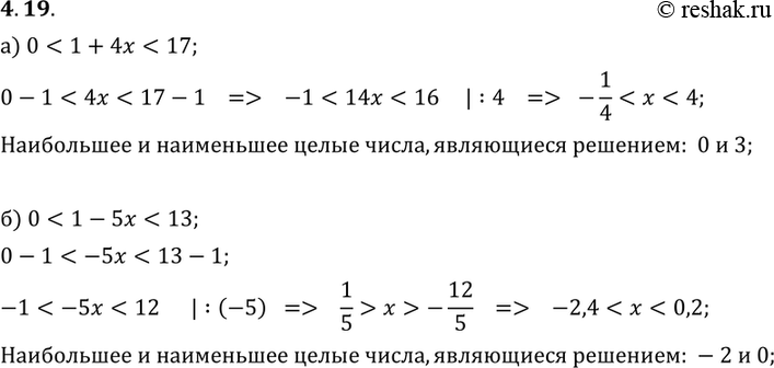
4.19. а) Решите двойное неравенство 0<1+4х<17и укажите наименьшее и наибольшее целые числа, которые являются его решениями.
б) Решите двойное неравенство 0<1-5х<13 и укажите наименьшее и наибольшее целые числа, которые являются его решениями.
*размещая тексты в комментариях ниже, вы автоматически соглашаетесь с пользовательским соглашением