Упр.7.34 ГДЗ Мордкович 9 класс (Алгебра)
Решение #1
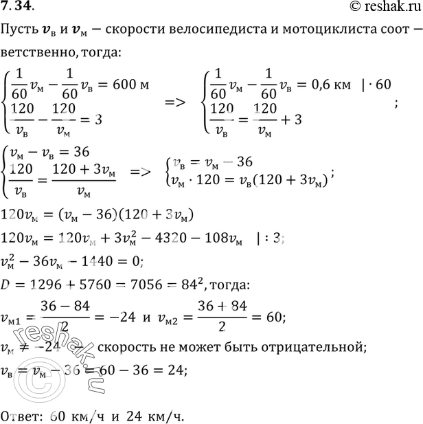
Решение #2

Рассмотрим вариант решения задания из учебника Мордкович 9 класс, Мнемозина:
7.34. Велосипедист за каждую минуту проезжает на 600 м меньше, чем мотоциклист, поэтому на путь длиной 120 км он затрачивает времени на 3 ч больше, чем мотоциклист. Найдите скорости велосипедиста и мотоциклиста.
*размещая тексты в комментариях ниже, вы автоматически соглашаетесь с пользовательским соглашением